Planificação 2022/2023
22-9-23
orçamento cabeamento escritório advogados
27-05-22
notas e motos
25-02-22
Notas uziel
9-2-22
Orçamento familiar
04-02-22
Mobiliário
Totoloto
29/01/22
Estatística Árvores de Natal
17-01-22
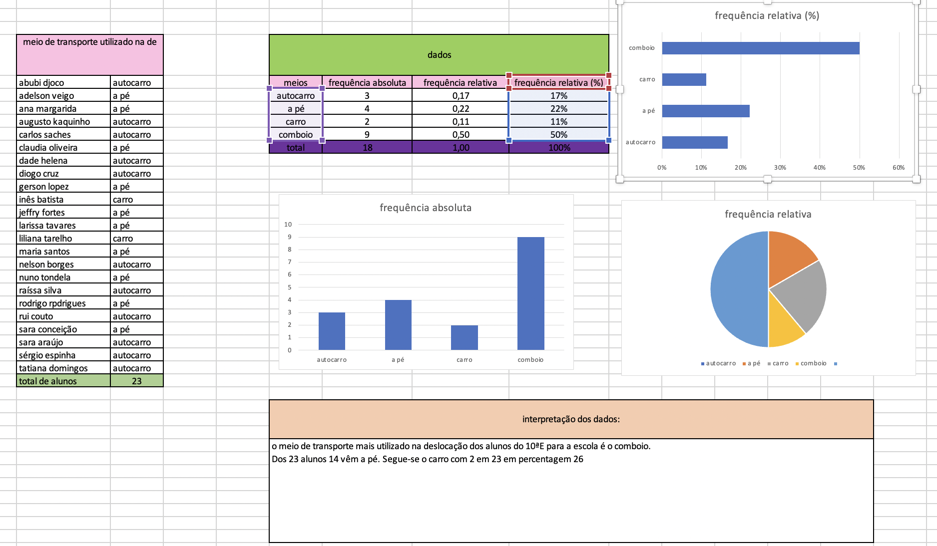
estatística da turma
14-01-22
bar dos alunos
14-01-22
tabuada
14-01-22
Computador (tabela1)
18-12-21
ver trabalho
Computador (tabela1)
18-12-21
ver trabalho
Encomendas
12-12-21
Minhas Notas
3-12-2021
8-11-2021
8-11-2021
13-10-2021


Sem comentários:
Enviar um comentário